ISO Certification

ISO Stands for International Standards of Organization. ISO is an independent, non-governmental international organization with a membership of 162 national standard bodies.
Certification can be a useful tool to add credibility, by demonstrating that your product or service meets the expectations of your customers. For some industries, certification is a legal or contractual requirement.

» Single Window System
» Save Your Time
» Cost Efficient
» 100% Client Satisfaction

Get in touch


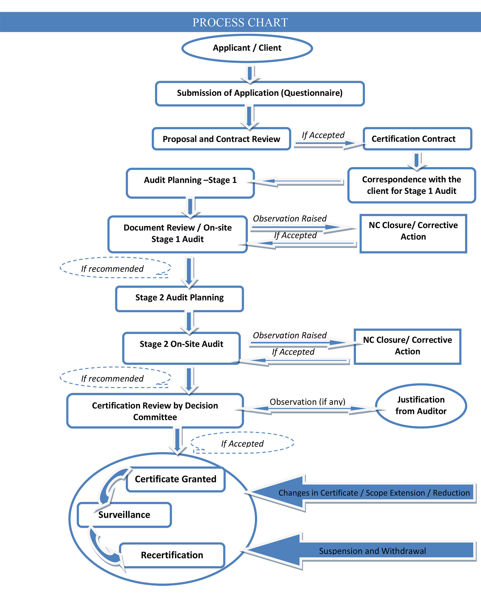
Process Chart

Process Chart